Hello fellow DXers,
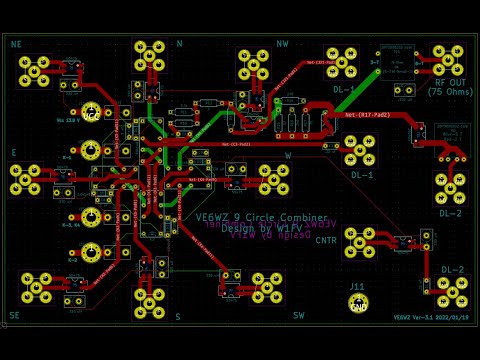
Today I uploaded a YouTube video describing my new 9 circle combiner board PCB design that has small Murata SMD CMCs on each RG-6 feedline.
I include PCB file links to download in both KiCad format or a zipped Gerber folder if you want to build your own. A BOM and an image of the schematic is included as well.
This is the 9-circle array that was designed by John W1FV.
I review why we need these CMCs, I talk about these small Murata chokes and some VNA tests I did and how these same units can be used as Magic-T’s.
The new design also has a pin-out for the vcc and relay control lines, has the option for gas discharge tubes on the vcc and control lines, and the board has a slightly larger footprint than my previous designs so its its easier to access the F-connecters for field installation.
The evaluation is still on-going at VE6WZ, but the board tested very well in the shop with the VNA, and I used it this weekend for the CQWW 160m test and it performed well.
I know there are many that “don’t like” to watch a video, and I may build a PDF document, but in my “prior life”, all I did was make technical/ scientific documents and I’d rather not do that anymore.
It’s much easier to say things quickly in a video. If a picture is worth a 1,000 words, then a video is worth a million.
73 Steve, VE6WZ.
Today I uploaded a YouTube video describing my new 9 circle combiner board PCB design that has small Murata SMD CMCs on each RG-6 feedline.
I include PCB file links to download in both KiCad format or a zipped Gerber folder if you want to build your own. A BOM and an image of the schematic is included as well.
This is the 9-circle array that was designed by John W1FV.
I review why we need these CMCs, I talk about these small Murata chokes and some VNA tests I did and how these same units can be used as Magic-T’s.
The new design also has a pin-out for the vcc and relay control lines, has the option for gas discharge tubes on the vcc and control lines, and the board has a slightly larger footprint than my previous designs so its its easier to access the F-connecters for field installation.
The evaluation is still on-going at VE6WZ, but the board tested very well in the shop with the VNA, and I used it this weekend for the CQWW 160m test and it performed well.
I know there are many that “don’t like” to watch a video, and I may build a PDF document, but in my “prior life”, all I did was make technical/ scientific documents and I’d rather not do that anymore.
It’s much easier to say things quickly in a video. If a picture is worth a 1,000 words, then a video is worth a million.
73 Steve, VE6WZ.
